净化施工
当前位置:首页 > 行业百科 > 净化施工

合肥食品工厂净化车间等级标准

来源:m.bryanandhaar.com 作者:空气好净化
发布时间:2021-06-15 16:47:54点击:
       正规食品厂必须建设洁净车间,在洁净车间内操作生产,才可有效减少生产出的产品变质长霉,延长食品保质期。常规食品净化车间需要达到十万级空气净化标准(少数某些食品厂要求到万级别)。以下空气好净化工程根据市场上大多数食品净化车间最常用的十万级食品车间来举例说明,什么是十万级洁净车间呢?简单来说,就是车间每立方米空气中直径≥0.5μm粒子数不大于352万个,空气中粒子数越少,就意味着灰尘和微生物数量越少,空气越洁净。十万级洁净车间还要求车间每小时换气需达到15-19次,完全换气后空气净化时间不超过40分钟。
 
       食品厂洁净车间如何分区:
 
       一般食品厂洁净车间可大致分为三个区域:一般作业区、准清洁区、清洁作业区。
 
       1、一般作业区(非清洁区):一般的原料、成品、工具储存区域,包装成品转运区域等原料、成品裸露风险较低的区域,如外包装室、原辅料仓库、包装材料仓库、外包装车间、成品仓库等。
 
       2、准清洁区:要求次之,如原料处理、包材处理、包装、缓冲间(拆包间)、一般生产加工间、非即食食品的内包装间等成品处理但不直接裸露的区域。
 
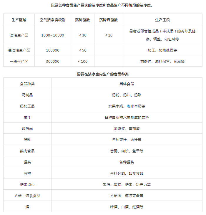
       3、清洁作业区(洁净室):指卫生环境要求最高,人员、环境要求较高,必须经过消毒和更衣才可以进入,如:原料、成品裸露的处理区域,食食品的冷加工间、即食食品的冷却间、待包装即食食品的储存间、即食食品的内包装间等。食品厂不同生产区域和空气洁净度等级
 
       为了使食品生产全过程不受微生物污染,要对原料、水、设备等进行处理,生产车间的环境是否洁净也是重要的一个条件。
 

 
   净化级别必须满足生产加工食品对空气净化需要,洁净级别不同的厂房之间,厂房与通道之间应有缓冲措施。应分别设置与洁净级别相适应的人员和物流通道。以上是关于食品厂净化无尘车间建设时的相关要求及标准,食品厂净化工程建设时可参考以上标准。
 
Baidu
map